...
-
发布了文章 2026-03-24
光大期货:3月24日能源化工日报
-
发布了文章 2026-02-24
印度科技行业协会表示,印度科技行业在2026财年将增长6.1%
印度行业组织周二表示,在人工智能驱动的服务以及全球能力中心业务的推动下,印度科技行业本财年预计将增长6.1%。 印度全国软件和服务公司协会(Nasscom)预计,该行业在2026财年的收入将突破3000亿美元。...
-
发布了文章 2026-02-13
外媒关注:中企竞相发布新AI模型,成本还远低于美国同行
【文/观察者网 陈思佳】去年年初,中国人工智能(AI)模型DeepSeek-R1震撼业界,使用远低于OpenAI等美国科技巨头的成本和算力,实现了足以匹敌美国顶尖AI模型的效果。一些西方媒体称之为“DeepSeek时刻”...
-
发布了文章 2026-02-11
南京中医药大学周春祥:被遗忘的“药材”——情绪药方 肿瘤整合治疗中那碗“心神共治”的汤药
专题:2026年CC讲坛 由北京君和创新公益基金会、中国科学院大学校友会联合主办,主题为“和而不同,思想无界”的CC讲坛第70期演讲2026年2月7日在中国科学院大学(北京玉泉路校区)礼堂举行。来自南京中医药大学 周春祥...
-
发布了文章 2026-01-24
新巨丰:关于下属子公司仲裁事项的公告
新巨丰:关于下属子公司仲裁事项的公告...
-
发布了文章 2025-12-02
海航控股:海南航空控股股份有限公司大股东、董事及高级管理人员持有公司股份及其变动的管理制度
海航控股:海南航空控股股份有限公司大股东、董事及高级管理人员持有公司股份及其变动的管理制度...
-
发布了文章 2025-11-26
德明利:深圳市德明利技术股份有限公司关于前次募集资金使用情况的专项报告
德明利:深圳市德明利技术股份有限公司关于前次募集资金使用情况的专项报告...
-
发布了文章 2025-11-18
山西汾酒现13笔大宗交易 合计成交121.50万股
山西汾酒11月17日大宗交易平台共发生13笔成交,合计成交量121.50万股,成交金额2.27亿元。成交价格均为187.05元,相对今日收盘价折价6.00%。从参与大宗交易营业部来看,机构专用席位共出现在3笔成交的买方或卖...
-
发布了文章 2025-11-11
进博会丨交通银行联合政企 绘就养老美好图景
来源:交通银行 11月8日,在第八届中国国际进口博览会期间,交通银行、民政部社会福利中心、上海市浦东新区人民政府、中国老龄产业协会联合主办上海国际养老产业与金融发展促进会,旨在搭建银发经济领域的政银企协同交流平台,...
-
发布了文章 2025-11-06
谷歌将于下周二宣布对德国史上最大规模投资
谷歌于周四表示,将于下周二联合德国财政部长拉尔斯・克林贝尔,宣布其对德国的史上最大规模投资计划。...
-
发布了文章 2025-06-06
奔驰销售公司总裁段建军:反对无序价格战,汽车赛道足够大,需要百家争鸣
专题:2025重庆国际车展-中国汽车重庆论坛 2025中国汽车重庆论坛于6月6-7日举行。北京梅赛德斯奔驰销售服务有限公司总裁兼首席执行官段建军出席并演讲。...
-
发布了文章 2025-06-06
长安汽车成独立央企?董事长朱华荣这个动作回应
专题:2025重庆国际车展-中国汽车重庆论坛 2025中国汽车重庆论坛于6月6-7日举行,主题为“在变革的时代塑造行业的未来”。现场主持人谈及长安汽车或成独立央企时,长安汽车董事长华荣并未直接回应,而是用手势向各方致意。...
-
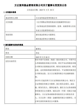
发布了文章 2025-05-30
李岩接棒!方正富邦基金能否破局?
来源:国际金融报 又有一家公募高管发生变更。 5月29日晚间,方正富邦基金发布高管变更公告称,何亚刚因到龄退休不再担任公司董事长,新任董事长由李岩担任,任职日期为5月28日。 资料显示,“接棒者”李岩同样来自...
-
发布了文章 2025-05-16
大涨后的首次调整!是机会还是风险?
炒股先开户,一站式交易服务,更有专属投顾服务、智能盯盘工具领取>> 指数观点:3300-3450点震荡 市场解读:昨日市场出现5月持续反弹以来首次幅度较大的回调,成交额缩量1500亿,前一交易日以大金...
-
发布了文章 2025-04-20
如何准确计算保本价格?计算过程中需注意哪些问题?
在金融投资和商业运营中,准确计算保本价格是至关重要的。保本价格的计算能够帮助投资者和企业确定在何种价格水平下能够收回成本,避免亏损。下面我们来详细探讨如何进行准确计算以及计算过程中需要注意的问题。首先,我们需要明确保本价格的...
-
发布了文章 2025-04-04
欢乐家:4月3日召开业绩说明会
快讯摘要 欢乐家:4月3日召开业绩说明会 每经AI快讯,欢乐家(SZ300997,收盘价:14.16元)发布公告称,2025年4月3日,...
-
发布了文章 2025-03-28
松田高性能材料(江苏)有限公司成立 注册资本2555万人民币
天眼查App显示,近日,松田高性能材料(江苏)有限公司成立,法定代表人为刘申艳,注册资本2555万人民币,经营范围为一般项目:电子专用材料制造;电子专用材料研发;电子专用材料销售;高性能密封材料销售;密封用填料销售;塑料制品...
-
发布了文章 2025-03-27
徽商银行2024年度报告出炉:全年实现归母净利润154.14亿元 同比增长6.8%
3月27日金融一线消息,徽商银行发布2024年度报告。报告期内,营业收入371.28亿元,同比增长2.1%。归属于该行股东净利润为154.14亿元,同比增长6.8%。每股基本盈利1.05元。 其中,利息净收入285....
没有更多内容









